Omet navegació

4. Aplicació

Temporització: 2 hores

Apliquem el que hem après

Ara que ja has adquirit habilitats en l'anàlisi de dades i has practicat amb exemples concrets, és hora d'aplicar el que has après a una situació real. En aquesta fase, elaboraràs un informe sobre l'impacte de la contaminació en la salut humana basat en les dades històriques que has recopilat i analitzat. A més, presentaràs els resultats de la teva anàlisi davant dels teus companys de classe. Recorda, l'objectiu és comunicar les teves descobertes de manera eficaç i clara.

Instruccions detallades

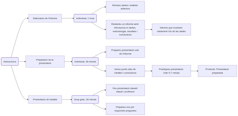
  1. Elaboració de l'informe (individual, durada: 1 hora)

    • Reviseu les dades i anàlisis que heu recopilat i realitzat durant les activitats anteriors.
    • Redacteu un informe que inclogui una introducció, una descripció de les dades, la metodologia utilitzada per a l'anàlisi, els resultats i les vostres conclusions.
    • Assegureu-vos que el vostre informe mostra clarament com heu usat les dades per arribar a les vostres conclusions.

    Producte: Informe escrit.

  2. Preparació de la presentació (individual, durada: 30 minuts)

    • Prepareu una presentació oral del vostre informe. Aquesta hauria d'incloure els punts clau de la vostra anàlisi i les vostres conclusions.
    • Practiqueu la vostra presentació per assegurar-vos que podeu presentar-la dins del temps assignat (5-7 minuts).

    Producte: Presentació preparada.

  3. Presentació de la vostra anàlisi (grup gran, durada: 30 minuts)

    • Feu la vostra presentació davant dels vostres companys de classe i el professor, que actuarà com a representant de l'empresa.
    • Esteu preparats per respondre a preguntes sobre la vostra anàlisi i conclusions.

    Producte: Presentació oral feta.

Rúbrica

Apliquem el que hem après
 No Acomplert Parcialment Acomplert Completament Acomplert
Qualitat de l'Informe EscritL'informe no presenta una estructura clara, falta informació o presenta errors significatius en l'anàlisi de les dades. (1)L'informe presenta una estructura adequada, conté la majoria de la informació requerida però hi ha alguns errors en l'anàlisi de les dades. (2)L'informe està ben estructurat, presenta tota la informació requerida i l'anàlisi de les dades és correcta i clara. (3)
Preparació de la PresentacióLa presentació no està ben organitzada, no inclou els punts clau de l'informe o no està preparada per presentar-se dins del temps assignat. (1)La presentació està adequadament organitzada, inclou la majoria dels punts clau de l'informe i està preparada per presentar-se dins del temps assignat, tot i que podria millorar-se. (2)La presentació està excel·lentment organitzada, inclou tots els punts clau de l'informe i està perfectament preparada per presentar-se dins del temps assignat. (3)
Execució de la Presentació OralLa presentació oral es realitza de manera poc clara, no es responen bé a les preguntes o hi ha problemes significatius amb la gestió del temps. (1)La presentació oral es realitza de manera adequada, la majoria de les preguntes són respostes de manera correcta i la gestió del temps és acceptable, tot i que podria millorar-se. (2)La presentació oral es realitza de manera clara i eficaç, totes les preguntes són respostes de manera satisfactòria i la gestió del temps és excel·lent. (3)
  • Activitat
  • Nom
  • Data
  • Puntuació
  • Notes
  • Reinicia
  • Imprimeix
  • Aplica
  • Finestra nova

Creat amb eXeLearning (Finestra nova)