Omet navegació

2. Desenvolupament

Temporització: 3 hores

Aprenem nous sabers

Durant aquesta etapa, desenvolupareu les habilitats necessàries per a analitzar les dades històriques relacionades amb la contaminació i la salut humana. Aprendreu a utilitzar eines tecnològiques per a l'anàlisi de dades, com fulls de càlcul i programari estadístic. També adquirireu el coneixement per a identificar els diferents tipus de variables estadístiques, que són essencials per a organitzar i analitzar les dades.

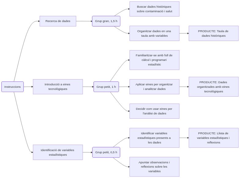
Instruccions

  1. Recerca de dades (grup gran, 1,5 h):

    • Busqueu dades històriques sobre la contaminació atmosfèrica i la salut humana en la vostra localitat o regió.
    • Organitzeu les dades en una taula, fent una llista de les diferents variables que heu trobat (p. ex., tipus de contaminants, malalties relacionades amb la contaminació, etc.).

    PRODUCTE: Taula de dades històriques

  2. Introducció a les eines tecnològiques (grup petit, 1 h):

    • Amb l'ajuda del professor, familiaritzeu-vos amb el full de càlcul (per exemple, Microsoft Excel o Google Sheets) i amb el programari estadístic que fareu servir per a l'anàlisi de dades.
    • Apliqueu aquestes eines per a organitzar i analitzar les dades que heu recollit.
    • Fiqueu-vos d'acord amb els vostres companys de grup sobre la millor manera d'usar aquestes eines per a l'anàlisi de dades.

    PRODUCTE: Dades organitzades utilitzant eines tecnològiques

  3. Identificació de variables estadístiques (grup petit, 0,5 h):

    • Identifiqueu les diferents variables estadístiques presents en les dades que heu recollit (p. ex., variables qualitatives, quantitatives, etc.).
    • Apunteu les vostres observacions i pensaments sobre com aquestes variables podrien afectar els vostres resultats.

    PRODUCTE: Llista de variables estadístiques i reflexions sobre el seu possible impacte en els resultats

Recorda que, si teniu dubtes o necessiteu ajuda, el professor estarà disponible per a ajudar-vos.

Rúbrica

Aprenem nous sabers
  Inadequat Bàsic SuficientAlt
Recerca de dades Les dades recollides són insuficients o inexactes. (1)Les dades recollides són bàsiques i manquen d'alguna informació clau. (2) Les dades recollides són suficients però no molt detallades. (3)Les dades recollides són extenses, precises i molt detallades. (4)
Ús d'eines tecnològiques Les eines tecnològiques no s'han utilitzat o s'han utilitzat de manera incorrecta. (1) Les eines tecnològiques s'han utilitzat però de manera bàsica o amb errors. (2) Les eines tecnològiques s'han utilitzat de manera adequada però amb alguns errors menors. (3)Les eines tecnològiques s'han utilitzat de manera experta i sense errors. (4)
Identificació de variables estadístiques Les variables estadístiques no s'han identificat o s'han identificat de manera incorrecta. (1) Algunes de les variables estadístiques s'han identificat però falten algunes clau. (2) La majoria de les variables estadístiques s'han identificat però falten algunes. (3)Totes les variables estadístiques s'han identificat de manera correcta. (4)
Reflexió sobre les variables No s'ha fet cap reflexió sobre les variables estadístiques. (1) La reflexió sobre les variables estadístiques és superficial o incompleta. (2) La reflexió sobre les variables estadístiques és adequada però podria ser més profunda. (3)La reflexió sobre les variables estadístiques és profunda, detallada i mostra una gran comprensió del tema. (4)
  • Activitat
  • Nom
  • Data
  • Puntuació
  • Notes
  • Reinicia
  • Imprimeix
  • Aplica
  • Finestra nova

Creat amb eXeLearning (Finestra nova)