Omet navegació

1. Activitats inicials

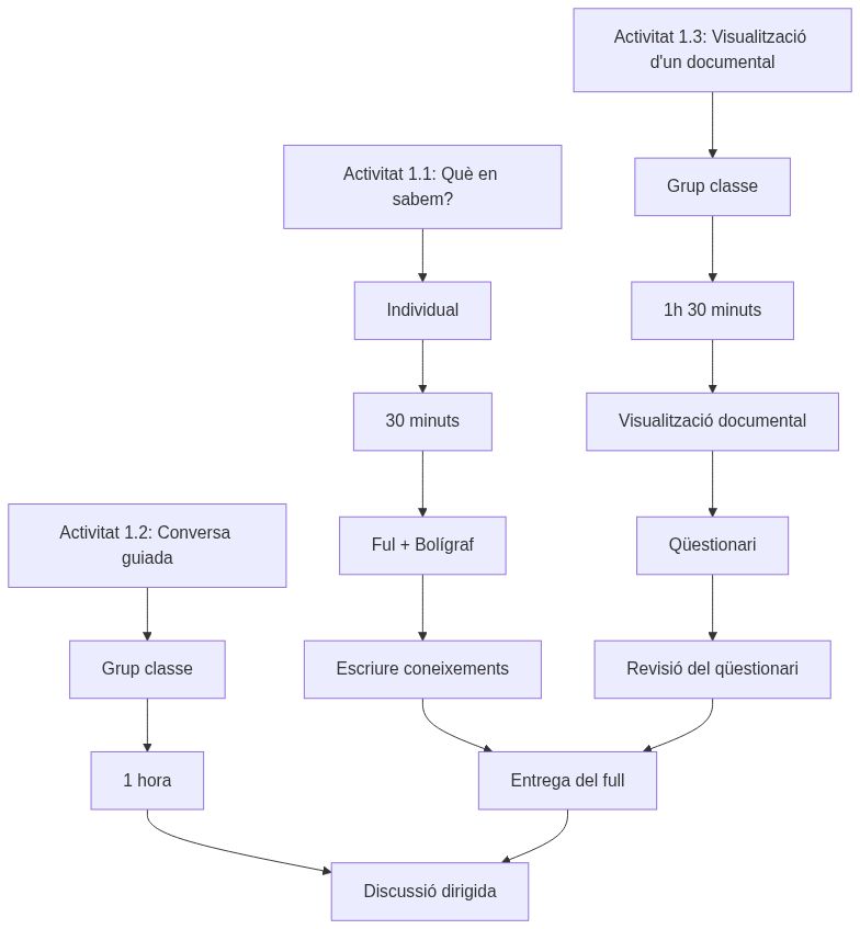
Temporització: 3 hores

Què en sabem?

En aquesta unitat, entrarem en el fascinant món del sistema immunitari humà, les vacunes i les malalties autoimmunes. Aprendrem com funcionen aquests elements, com interactuen entre ells i quina és la seva importància per a la salut humana i global. Començarem amb algunes activitats inicials per conèixer quins coneixements teniu sobre aquests temes.

Activitat 1.1: Què en sabem?

  • Agrupament: Individual.
  • Temporització: 30 minuts.
  1. Agafeu un full de paper i un bolígraf. Tindreu 30 minuts per escriure tot el que ja sabeu sobre el sistema immunitari, les infeccions, les vacunes i les malalties autoimmunes.
  2. No us preocupeu si no sabeu molt sobre aquests temes; l'objectiu és veure quins coneixements teniu actualment.
  3. Al final d'aquesta activitat, entregareu aquest full que servirà per avaluar els vostres coneixements previs sobre aquests temes.

Activitat 1.2: Conversa guiada

  • Agrupament: Grup classe.
  • Temporització: 1 hora.
  1. Com a classe, farem una discussió dirigida on podreu compartir els vostres pensaments i experiències sobre els brots recents de malalties infeccioses i l'impacte de les vacunes.
  2. Es valorarà la vostra participació en la discussió, així com la contribució de les vostres idees i experiències.

Activitat 1.3: Visualització d'un documental

  • Agrupament: Grup classe.
  • Temporització: 1 hora i 30 minuts.
  1. Com a classe, visualitzarem un documental o vídeo educatiu sobre el sistema immunitari, les malalties infeccioses, les vacunes i les malalties autoimmunes.
  2. Després de la visualització, tindreu 30 minuts per completar un qüestionari basat en el contingut del vídeo.
  3. Aquest qüestionari serà recollit i revisat per assegurar que teniu una comprensió bàsica dels temes tractats en el vídeo.

ALERGIAS, LA PARANOIA INMUNOLÓGICA

Amb aquestes activitats inicials, podrem determinar els vostres coneixements previs i preparar-nos per a les activitats següents d'aquesta unitat. Recordeu, l'objectiu principal és aprendre i descobrir junts sobre el fascinant món de la immunologia humana. Endavant!

Qüestionari de tria múltiple

Vídeo: ALERGIAS, LA PARANOIA INMUNOLÓGICA

Tens 30 segons per respondre cada pregunta, no comencis fins que no t'ho diguin.

Tria les respostes correctes i prem al botó per comprovar.

undefined
%E9%B0%F3%E1%FB%F5%FC%F3%E6%E7%E0%F3%B0%A8%B0%B0%BE%B0%F3%E7%E6%FA%FD%E0%B0%A8%B0%B0%BE%B0%F3%E7%E6%FA%FD%E0%C4%FB%F6%F7%FD%B0%A8%B0%B0%BE%B0%E6%EB%E2%F7%D5%F3%FF%F7%B0%A8%B0%C1%F7%FE%F7%F1%F1%FB%FD%FC%F3%B0%BE%B0%F7%FC%F6%C4%FB%F6%F7%FD%B0%A8%A2%BE%B0%FB%F6%C4%FB%F6%F7%FD%B0%A8%B0%B0%BE%B0%E1%E6%F3%E0%E6%C4%FB%F6%F7%FD%B0%A8%A2%BE%B0%FB%FC%E1%E6%E0%E7%F1%E6%FB%FD%FC%E1%D7%EA%F7%B0%A8%B0%B7%A1%D1%E2%B7%A1%D7%C4%B7%D7%D6%F6%F7%FD%B7%A1%D3%B7%A0%A2%B7%A1%D1%F3%B7%A0%A2%FA%E0%F7%F4%B7%A1%D6%B7%A0%A0%FA%E6%E6%E2%E1%B7%A1%D3%BD%BD%E5%E5%E5%BC%EB%FD%E7%E6%E7%F0%F7%BC%F1%FD%FF%BD%E5%F3%E6%F1%FA%B7%A1%D4%E4%B7%A1%D6%F1%E3%F8%F9%E4%F6%C8%FD%E4%E8%A6%B7%A0%A0%B7%A0%A2%E6%F3%E0%F5%F7%E6%B7%A1%D6%B7%A0%A0%CD%F0%FE%F3%FC%F9%B7%A0%A0%B7%A0%A2%E0%F7%FE%B7%A1%D6%B7%A0%A0%FC%FD%FD%E2%F7%FC%F7%E0%B7%A0%A0%B7%A1%D7%D3%DE%D7%C0%D5%DB%D3%C1%B7%A0%D1%B7%A0%A2%DE%D3%B7%A0%A2%C2%D3%C0%D3%DC%DD%DB%D3%B7%A0%A2%DB%DC%DF%C7%DC%DD%DE%B7%D6%A1%D5%DB%D1%D3%B7%A1%D1%BD%F3%B7%A1%D7%BC%B7%D3%A2%B7%A1%D1%BD%E2%B7%A1%D7%B7%A2%D3%B7%A1%D1%E2%B7%A1%D7%C6%F7%FC%E1%B7%A0%A2%A1%A2%B7%A0%A2%E1%F7%F5%FD%FC%E1%B7%A0%A2%E2%F7%E0%B7%A0%A2%E0%F7%E1%E2%FD%FC%F6%E0%F7%B7%A0%A2%F1%F3%F6%F3%B7%A0%A2%E2%E0%F7%F5%E7%FC%E6%F3%B7%A0%D1%B7%A0%A2%FC%FD%B7%A0%A2%F1%FD%FF%F7%FC%F1%FB%E1%B7%A0%A2%F4%FB%FC%E1%B7%A0%A2%E3%E7%F7%B7%A0%A2%FC%FD%B7%A0%A2%E6%B7%A0%A5%FA%FD%B7%A0%A2%F6%FB%F5%E7%FB%FC%BC%B7%A1%D1%BD%E2%B7%A1%D7%B7%A2%D3%B7%A1%D1%E2%B7%A1%D7%C6%E0%FB%F3%B7%A0%A2%FE%F7%E1%B7%A0%A2%E0%F7%E1%E2%FD%E1%E6%F7%E1%B7%A0%A2%F1%FD%E0%E0%F7%F1%E6%F7%E1%B7%A0%A2%FB%B7%A0%A2%E2%E0%F7%FF%B7%A0%A2%F3%FE%B7%A0%A2%F0%FD%E6%B7%D4%A1%B7%A0%A2%E2%F7%E0%B7%A0%A2%F1%FD%FF%E2%E0%FD%E4%F3%E0%BC%B7%A1%D1%BD%E2%B7%A1%D7%B0%BE%B0%FB%FC%E1%E6%E0%E7%F1%E6%FB%FD%FC%E1%B0%A8%B0%C1%F7%FE%F7%F1%F1%FB%FD%FC%F3%B2%FE%F3%E1%B2%E0%F7%E1%E2%E7%F7%E1%E6%F3%E1%B2%F1%FD%E0%E0%F7%F1%E6%F3%E1%B2%EB%B2%E2%E7%FE%E1%F3%B2%E1%FD%F0%E0%F7%B2%F7%FE%B2%F0%FD%E6a%FC%B2%CE%B0%E0%F7%E1%E2%FD%FC%F6%F7%E0%CE%B0%B2%B0%BE%B0%E1%FA%FD%E5%DF%FB%FC%FB%FF%FB%E8%F7%B0%A8%F4%F3%FE%E1%F7%BE%B0%FD%E2%E6%FB%FD%FC%E1%C0%F3%FF%F6%FD%FC%B0%A8%F4%F3%FE%E1%F7%BE%B0%F3%FC%E1%E5%F7%E0%E1%C0%F3%FF%F6%FD%FC%B0%A8%F4%F3%FE%E1%F7%BE%B0%E1%FA%FD%E5%C1%FD%FE%E7%E6%FB%FD%FC%B0%A8%E6%E0%E7%F7%BE%B0%E6%FB%FF%F7%C1%FA%FD%E5%C1%FD%FE%E7%E6%FB%FD%FC%B0%A8%A1%BE%B0%E7%E1%F7%DE%FB%E4%F7%E1%B0%A8%E6%E0%E7%F7%BE%B0%FC%E7%FF%F0%F7%E0%DE%FB%E4%F7%E1%B0%A8%A1%BE%B0%FB%E6%FB%FC%F7%E0%F3%E0%EB%B0%A8%E9%B0%E1%FA%FD%E5%D1%FE%E7%F7%B0%A8%F4%F3%FE%E1%F7%BE%B0%F1%FE%E7%F7%D5%F3%FF%F7%B0%A8%B0%B0%BE%B0%E2%F7%E0%F1%F7%FC%E6%F3%F5%F7%D1%FE%E7%F7%B0%A8%A6%A2%BE%B0%E1%FA%FD%E5%D1%FD%F6%F7%D3%F1%F1%F7%E1%E1%B0%A8%E6%E0%E7%F7%BE%B0%F1%FD%F6%F7%D3%F1%F1%F7%E1%E1%B0%A8%B0%D1%FD%F6%FB%B2%F6%B5%F3%F1%F1%7B%E1%B0%BE%B0%FF%F7%E1%E1%F3%F5%F7%D1%FD%F6%F7%D3%F1%F1%F7%E1%E1%B0%A8%B0%D7%E1%F1%E0%FB%E7%B2%F3%E3%E7%7F%A8%B0%EF%BE%B0%E1%F7%FE%F7%F1%E6%E1%D5%F3%FF%F7%B0%A8%C9%E9%B0%E6%EB%E2%F7%B0%A8%A2%BE%B0%E6%FB%FF%F7%B0%A8%A0%BE%B0%FC%E7%FF%F0%F7%E0%DD%E2%E6%FB%FD%FC%E1%B0%A8%A6%BE%B0%E6%EB%E2%F7%C1%F7%FE%F7%F1%E6%B0%A8%A2%BE%B0%EA%B0%A8%A2%BE%B0%EB%B0%A8%A2%BE%B0%F3%E7%E6%FA%FD%E0%B0%A8%B0%B0%BE%B0%F3%FE%E6%B0%A8%B0%B0%BE%B0%F1%E7%E1%E6%FD%FF%C1%F1%FD%E0%F7%B0%A8%A3%BE%B0%E7%E0%FE%B0%A8%B0%B0%BE%B0%F3%E7%F6%FB%FD%B0%A8%B0%B0%BE%B0%FA%FB%E6%B0%A8%BF%A3%BE%B0%F7%E0%E0%FD%E0%B0%A8%BF%A3%BE%B0%FF%E1%F5%DA%FB%E6%B0%A8%B0%B0%BE%B0%FF%E1%F5%D7%E0%E0%FD%E0%B0%A8%B0%B0%BE%B0%E1%FD%E7%FC%F6%C4%FB%F6%F7%FD%B0%A8%A3%BE%B0%FB%FF%F3%F5%F7%C4%FB%F6%F7%FD%B0%A8%A3%BE%B0%FB%C4%FB%F6%F7%FD%B0%A8%A2%BE%B0%F4%C4%FB%F6%F7%FD%B0%A8%A2%BE%B0%E1%FB%FE%F7%FC%E6%C4%FB%F6%F7%FD%B0%A8%A2%BE%B0%E6%C1%FB%FE%F7%FC%E6%C4%FB%F6%F7%FD%B0%A8%A2%BE%B0%F7%C6%F7%EA%E6%B0%A8%B0%B0%BE%B0%E3%E7%F7%EA%E6%FB%FD%FC%B0%A8%B0%C3%E7%FB%FC%E1%B2%F3%FE%25%FEz%E0%F5%F7%FC%E1%B2%E2%FD%F6%F7%FC%B2%F6%F7%E1%F7%FC%F1%F3%F6%F7%FC%F3%E0%B2%E0%F7%F3%F1%F1%FB%FD%FC%E1%B2%F5%E0%F7%E7%E1%B2%F7%FC%B2%E2%F7%E0%E1%FD%FC%F7%E1%B2%F3%FE%25%FEz%E0%F5%FB%E3%E7%F7%E1%AD%B0%BE%B0%FD%E2%E6%FB%FD%FC%E1%B0%A8%C9%B0%C2%FD%FE%FE%F7%FC%B2%FB%B2%F5%F3%E6%E1%B0%BE%B0%C2%FD%FE%E1%B2%FB%B2%F1%F3%F1%F3%E7%F7%E6%E1%B0%BE%B0%DF%FD%FB%EA%F7%E0%FC%FD%FC%E1%B2%FB%B2%F5%F3%FF%F0%F7%E1%B0%BE%B0%C6%FD%E6%F7%E1%B2%FE%F7%E1%B2%F3%FC%E6%F7%E0%FB%FD%E0%E1%B0%CF%BE%B0%E1%FD%FE%E7%E6%FB%FD%FC%B0%A8%B0%D6%B0%BE%B0%E1%FD%FE%E7%E6%FB%FD%FC%C3%E7%F7%E1%E6%FB%FD%FC%B0%A8%B0%B0%BE%B0%E2%F7%E0%F1%F7%FC%E6%F3%F5%F7%C1%FA%FD%E5%B0%A8%A1%A7%EF%BE%E9%B0%E6%EB%E2%F7%B0%A8%A2%BE%B0%E6%FB%FF%F7%B0%A8%A2%BE%B0%FC%E7%FF%F0%F7%E0%DD%E2%E6%FB%FD%FC%E1%B0%A8%A6%BE%B0%E6%EB%E2%F7%C1%F7%FE%F7%F1%E6%B0%A8%A2%BE%B0%EA%B0%A8%A2%BE%B0%EB%B0%A8%A2%BE%B0%F3%E7%E6%FA%FD%E0%B0%A8%B0%B0%BE%B0%F3%FE%E6%B0%A8%B0%B0%BE%B0%F1%E7%E1%E6%FD%FF%C1%F1%FD%E0%F7%B0%A8%A3%BE%B0%E7%E0%FE%B0%A8%B0%B0%BE%B0%F3%E7%F6%FB%FD%B0%A8%B0%B0%BE%B0%FA%FB%E6%B0%A8%BF%A3%BE%B0%F7%E0%E0%FD%E0%B0%A8%BF%A3%BE%B0%FF%E1%F5%DA%FB%E6%B0%A8%B0%B0%BE%B0%FF%E1%F5%D7%E0%E0%FD%E0%B0%A8%B0%B0%BE%B0%E1%FD%E7%FC%F6%C4%FB%F6%F7%FD%B0%A8%A3%BE%B0%FB%FF%F3%F5%F7%C4%FB%F6%F7%FD%B0%A8%A3%BE%B0%FB%C4%FB%F6%F7%FD%B0%A8%A2%BE%B0%F4%C4%FB%F6%F7%FD%B0%A8%A2%BE%B0%E1%FB%FE%F7%FC%E6%C4%FB%F6%F7%FD%B0%A8%A2%BE%B0%E6%C1%FB%FE%F7%FC%E6%C4%FB%F6%F7%FD%B0%A8%A2%BE%B0%F7%C6%F7%EA%E6%B0%A8%B0%B0%BE%B0%E3%E7%F7%EA%E6%FB%FD%FC%B0%A8%B0%C3%E7%FB%FC%B2%7B%E1%B2%F7%FE%B2%E6%FB%E2%E7%E1%B2%F6%B5%F3%FC%E6%FB%F1%60%E1%B2%E3%E7%F7%B2%F7%E1%B2%E2%E0%FD%F6%E7%F7%FB%EA%B2%F7%FC%B2%E7%FC%F3%B2%E0%F7%F3%F1%F1%FBa%B2%F3%FE%25%FEz%E0%F5%FB%F1%F3%AD%B0%BE%B0%FD%E2%E6%FB%FD%FC%E1%B0%A8%C9%B0%DB%FF%FF%E7%FC%FD%F5%FE%FD%F0%E7%FE%FB%FC%F3%B2%D5%B2%BA%DB%F5%D5%BB%B0%BE%B0%DB%FF%FF%E7%FC%FD%F5%FE%FD%F0%E7%FE%FB%FC%F3%B2%D3%B2%BA%DB%F5%D3%BB%B0%BE%B0%DB%FF%FF%E7%FC%FD%F5%FE%FD%F0%E7%FE%FB%FC%F3%B2%DF%B2%BA%DB%F5%DF%BB%B0%BE%B0%DB%FF%FF%E7%FC%FD%F5%FE%FD%F0%E7%FE%FB%FC%F3%B2%D7%B2%BA%DB%F5%D7%BB%B0%CF%BE%B0%E1%FD%FE%E7%E6%FB%FD%FC%B0%A8%B0%D6%B0%BE%B0%E1%FD%FE%E7%E6%FB%FD%FC%C3%E7%F7%E1%E6%FB%FD%FC%B0%A8%B0%B0%BE%B0%E2%F7%E0%F1%F7%FC%E6%F3%F5%F7%C1%FA%FD%E5%B0%A8%A1%A7%EF%BE%E9%B0%E6%EB%E2%F7%B0%A8%A2%BE%B0%E6%FB%FF%F7%B0%A8%A2%BE%B0%FC%E7%FF%F0%F7%E0%DD%E2%E6%FB%FD%FC%E1%B0%A8%A6%BE%B0%E6%EB%E2%F7%C1%F7%FE%F7%F1%E6%B0%A8%A2%BE%B0%EA%B0%A8%A2%BE%B0%EB%B0%A8%A2%BE%B0%F3%E7%E6%FA%FD%E0%B0%A8%B0%B0%BE%B0%F3%FE%E6%B0%A8%B0%B0%BE%B0%F1%E7%E1%E6%FD%FF%C1%F1%FD%E0%F7%B0%A8%A3%BE%B0%E7%E0%FE%B0%A8%B0%B0%BE%B0%F3%E7%F6%FB%FD%B0%A8%B0%B0%BE%B0%FA%FB%E6%B0%A8%BF%A3%BE%B0%F7%E0%E0%FD%E0%B0%A8%BF%A3%BE%B0%FF%E1%F5%DA%FB%E6%B0%A8%B0%B0%BE%B0%FF%E1%F5%D7%E0%E0%FD%E0%B0%A8%B0%B0%BE%B0%E1%FD%E7%FC%F6%C4%FB%F6%F7%FD%B0%A8%A3%BE%B0%FB%FF%F3%F5%F7%C4%FB%F6%F7%FD%B0%A8%A3%BE%B0%FB%C4%FB%F6%F7%FD%B0%A8%A2%BE%B0%F4%C4%FB%F6%F7%FD%B0%A8%A2%BE%B0%E1%FB%FE%F7%FC%E6%C4%FB%F6%F7%FD%B0%A8%A2%BE%B0%E6%C1%FB%FE%F7%FC%E6%C4%FB%F6%F7%FD%B0%A8%A2%BE%B0%F7%C6%F7%EA%E6%B0%A8%B0%B0%BE%B0%E3%E7%F7%EA%E6%FB%FD%FC%B0%A8%B0%C3%E7%FB%FC%B2%7B%E1%B2%F7%FE%B2%E2%E0%FD%E2%60%E1%FB%E6%B2%E2%E0%FD%E6%F7%F1%E6%FD%E0%B2%E3%E7%F7%B2%F7%E1%B2%E1%E7%F5%F5%F7%E0%F7%FB%EA%B2%E2%F7%E0%B2%F3%B2%FE%F7%E1%B2%F3%FE%25%FEz%E0%F5%FB%F7%E1%B2%E1%F7%F5%FD%FC%E1%B2%F7%FE%E1%B2%FB%FC%E4%F7%E1%E6%FB%F5%F3%F6%FD%E0%E1%B2%F6%F7%B2%DE%FB%F7%F8%F3%BE%B2%D0z%FE%F5%FB%F1%F3%AD%B0%BE%B0%FD%E2%E6%FB%FD%FC%E1%B0%A8%C9%B0%C2%E0%FD%E6%F7%F5%FB%E0%B2%F1%FD%FC%E6%E0%F3%B2%E6%FD%EA%FB%FC%F7%E1%B2%FB%B2%E4%F7%E0%FB%FC%E1%B0%BE%B0%C0%F7%F4%FD%E0u%F3%E0%B2%F7%FE%B2%E1%FB%E1%E6%F7%FF%F3%B2%FB%FF%FF%E7%FC%FD%FE%60%F5%FB%F1%B0%BE%B0%C2%E0%F7%E4%F7%FC%FB%E0%B2%FF%F3%FE%F3%FE%E6%FB%F7%E1%B2%F3%FE%25%FEz%E0%F5%FB%E3%E7%F7%E1%B0%BE%B0%D7%E1%E6%FB%FF%E7%FE%F3%E0%B2%FE%F3%B2%E2%E0%FD%F6%E7%F1%F1%FBa%B2%F6%B5%FA%FB%E1%E6%F3%FF%FB%FC%F3%B0%CF%BE%B0%E1%FD%FE%E7%E6%FB%FD%FC%B0%A8%B0%D3%B0%BE%B0%E1%FD%FE%E7%E6%FB%FD%FC%C3%E7%F7%E1%E6%FB%FD%FC%B0%A8%B0%B0%BE%B0%E2%F7%E0%F1%F7%FC%E6%F3%F5%F7%C1%FA%FD%E5%B0%A8%A1%A7%EF%BE%E9%B0%E6%EB%E2%F7%B0%A8%A2%BE%B0%E6%FB%FF%F7%B0%A8%A2%BE%B0%FC%E7%FF%F0%F7%E0%DD%E2%E6%FB%FD%FC%E1%B0%A8%A6%BE%B0%E6%EB%E2%F7%C1%F7%FE%F7%F1%E6%B0%A8%A2%BE%B0%EA%B0%A8%A2%BE%B0%EB%B0%A8%A2%BE%B0%F3%E7%E6%FA%FD%E0%B0%A8%B0%B0%BE%B0%F3%FE%E6%B0%A8%B0%B0%BE%B0%F1%E7%E1%E6%FD%FF%C1%F1%FD%E0%F7%B0%A8%A3%BE%B0%E7%E0%FE%B0%A8%B0%B0%BE%B0%F3%E7%F6%FB%FD%B0%A8%B0%B0%BE%B0%FA%FB%E6%B0%A8%BF%A3%BE%B0%F7%E0%E0%FD%E0%B0%A8%BF%A3%BE%B0%FF%E1%F5%DA%FB%E6%B0%A8%B0%B0%BE%B0%FF%E1%F5%D7%E0%E0%FD%E0%B0%A8%B0%B0%BE%B0%E1%FD%E7%FC%F6%C4%FB%F6%F7%FD%B0%A8%A3%BE%B0%FB%FF%F3%F5%F7%C4%FB%F6%F7%FD%B0%A8%A3%BE%B0%FB%C4%FB%F6%F7%FD%B0%A8%A2%BE%B0%F4%C4%FB%F6%F7%FD%B0%A8%A2%BE%B0%E1%FB%FE%F7%FC%E6%C4%FB%F6%F7%FD%B0%A8%A2%BE%B0%E6%C1%FB%FE%F7%FC%E6%C4%FB%F6%F7%FD%B0%A8%A2%BE%B0%F7%C6%F7%EA%E6%B0%A8%B0%B0%BE%B0%E3%E7%F7%EA%E6%FB%FD%FC%B0%A8%B0%C3%E7%FB%FC%B2%F4%F3%F1%E6%FD%E0%B2%F1%FD%FC%E6%E0%FB%F0%E7%F7%FB%EA%B2%F3%B2%FE%B5%F3%FE%E6%F3%B2%F1%FD%FC%F1%F7%FC%E6%E0%F3%F1%FBa%B2%F6%F7%B2%E2%FD%FE%25%FE%F7%FC%B2%FB%B2%FE%F7%E1%B2%E0%F7%F3%F1%F1%FB%FD%FC%E1%B2%F3%FE%25%FEz%E0%F5%FB%E3%E7%F7%E1%B2%F3%B2%FE%F7%E1%B2%F1%FB%E7%E6%F3%E6%E1%AD%B0%BE%B0%FD%E2%E6%FB%FD%FC%E1%B0%A8%C9%B0%D1%F3%FC%E4%FB%B2%F1%FE%FB%FFr%E6%FB%F1%B2%FB%B2%FF%F3%FC%F1%F3%B2%F6%F7%B2%F0%FB%FD%F6%FB%E4%F7%E0%E1%FB%E6%F3%E6%B0%BE%B0%DF%FD%FC%FD%F1%E7%FE%E6%FB%E7%E1%B2%FB%B2%F1%FD%FC%E6%F3%FF%FB%FC%F3%F1%FBa%B0%BE%B0%D1%FD%FC%E6%F3%FF%FB%FC%F3%FC%E6%E1%B2%F5%F3%E1%FD%E1%FD%E1%B2%FB%B2%E2%F3%E0%E6%7F%F1%E7%FE%F7%E1%B2%E1%60%FE%FB%F6%F7%E1%B0%BE%B0%C6%FD%E6%F7%E1%B2%FE%F7%E1%B2%F3%FC%E6%F7%E0%FB%FD%E0%E1%B0%CF%BE%B0%E1%FD%FE%E7%E6%FB%FD%FC%B0%A8%B0%D6%B0%BE%B0%E1%FD%FE%E7%E6%FB%FD%FC%C3%E7%F7%E1%E6%FB%FD%FC%B0%A8%B0%B0%BE%B0%E2%F7%E0%F1%F7%FC%E6%F3%F5%F7%C1%FA%FD%E5%B0%A8%A1%A7%EF%BE%E9%B0%E6%EB%E2%F7%B0%A8%A2%BE%B0%E6%FB%FF%F7%B0%A8%A2%BE%B0%FC%E7%FF%F0%F7%E0%DD%E2%E6%FB%FD%FC%E1%B0%A8%A6%BE%B0%E6%EB%E2%F7%C1%F7%FE%F7%F1%E6%B0%A8%A2%BE%B0%EA%B0%A8%A2%BE%B0%EB%B0%A8%A2%BE%B0%F3%E7%E6%FA%FD%E0%B0%A8%B0%B0%BE%B0%F3%FE%E6%B0%A8%B0%B0%BE%B0%F1%E7%E1%E6%FD%FF%C1%F1%FD%E0%F7%B0%A8%A3%BE%B0%E7%E0%FE%B0%A8%B0%B0%BE%B0%F3%E7%F6%FB%FD%B0%A8%B0%B0%BE%B0%FA%FB%E6%B0%A8%BF%A3%BE%B0%F7%E0%E0%FD%E0%B0%A8%BF%A3%BE%B0%FF%E1%F5%DA%FB%E6%B0%A8%B0%B0%BE%B0%FF%E1%F5%D7%E0%E0%FD%E0%B0%A8%B0%B0%BE%B0%E1%FD%E7%FC%F6%C4%FB%F6%F7%FD%B0%A8%A3%BE%B0%FB%FF%F3%F5%F7%C4%FB%F6%F7%FD%B0%A8%A3%BE%B0%FB%C4%FB%F6%F7%FD%B0%A8%A2%BE%B0%F4%C4%FB%F6%F7%FD%B0%A8%A2%BE%B0%E1%FB%FE%F7%FC%E6%C4%FB%F6%F7%FD%B0%A8%A2%BE%B0%E6%C1%FB%FE%F7%FC%E6%C4%FB%F6%F7%FD%B0%A8%A2%BE%B0%F7%C6%F7%EA%E6%B0%A8%B0%B0%BE%B0%E3%E7%F7%EA%E6%FB%FD%FC%B0%A8%B0%C3%E7%FB%FC%B2%F4%F7%FC%FD%FF%F7%FC%B2%FF%F7%E6%F7%FD%E0%FD%FE%60%F5%FB%F1%B2%E2%FD%E6%B2%F3%F5%E0%F7%E7%F8%F3%E0%B2%FE%B5%F3%FE%25%FEz%E0%F5%FB%F3%B2%F6%F7%FE%B2%E2%FD%FE%25%FE%F7%FC%AD%B0%BE%B0%FD%E2%E6%FB%FD%FC%E1%B0%A8%C9%B0%C6%F7%FF%E2%F7%E1%E6%F7%E1%B2%F3%FF%F0%B2%F3%FE%E6%F3%B2%FA%E7%FF%FB%E6%F3%E6%B0%BE%B0%C2%FE%E7%F8%F3%B2r%F1%FB%F6%F3%B0%BE%B0%C4%F7%FC%E6%E1%B2%F4%FD%E0%E6%E1%B0%BE%B0%C1%F7%E3%E7%F7%E0%F7%E1%B2%E2%E0%FD%FE%FD%FC%F5%F3%F6%F7%E1%B0%CF%BE%B0%E1%FD%FE%E7%E6%FB%FD%FC%B0%A8%B0%D3%B0%BE%B0%E1%FD%FE%E7%E6%FB%FD%FC%C3%E7%F7%E1%E6%FB%FD%FC%B0%A8%B0%B0%BE%B0%E2%F7%E0%F1%F7%FC%E6%F3%F5%F7%C1%FA%FD%E5%B0%A8%A1%A7%EF%BE%E9%B0%E6%EB%E2%F7%B0%A8%A2%BE%B0%E6%FB%FF%F7%B0%A8%A2%BE%B0%FC%E7%FF%F0%F7%E0%DD%E2%E6%FB%FD%FC%E1%B0%A8%A6%BE%B0%E6%EB%E2%F7%C1%F7%FE%F7%F1%E6%B0%A8%A2%BE%B0%EA%B0%A8%A2%BE%B0%EB%B0%A8%A2%BE%B0%F3%E7%E6%FA%FD%E0%B0%A8%B0%B0%BE%B0%F3%FE%E6%B0%A8%B0%B0%BE%B0%F1%E7%E1%E6%FD%FF%C1%F1%FD%E0%F7%B0%A8%A3%BE%B0%E7%E0%FE%B0%A8%B0%B0%BE%B0%F3%E7%F6%FB%FD%B0%A8%B0%B0%BE%B0%FA%FB%E6%B0%A8%BF%A3%BE%B0%F7%E0%E0%FD%E0%B0%A8%BF%A3%BE%B0%FF%E1%F5%DA%FB%E6%B0%A8%B0%B0%BE%B0%FF%E1%F5%D7%E0%E0%FD%E0%B0%A8%B0%B0%BE%B0%E1%FD%E7%FC%F6%C4%FB%F6%F7%FD%B0%A8%A3%BE%B0%FB%FF%F3%F5%F7%C4%FB%F6%F7%FD%B0%A8%A3%BE%B0%FB%C4%FB%F6%F7%FD%B0%A8%A2%BE%B0%F4%C4%FB%F6%F7%FD%B0%A8%A2%BE%B0%E1%FB%FE%F7%FC%E6%C4%FB%F6%F7%FD%B0%A8%A2%BE%B0%E6%C1%FB%FE%F7%FC%E6%C4%FB%F6%F7%FD%B0%A8%A2%BE%B0%F7%C6%F7%EA%E6%B0%A8%B0%B0%BE%B0%E3%E7%F7%EA%E6%FB%FD%FC%B0%A8%B0%C3%E7%FB%FC%B2%7B%E1%B2%FE%B5%F7%F4%F7%F1%E6%F7%B2%FD%F0%E1%F7%E0%E4%F3%E6%B2%F3%B2%FE%F3%B2%F1%FD%FF%E7%FC%FB%E6%F3%E6%B2%D3%FF%FB%E1%FA%B2%F7%FC%B2%E0%F7%FE%F3%F1%FBa%B2%F3%B2%FE%F7%E1%B2%F3%FE%25%FEz%E0%F5%FB%F7%E1%AD%B0%BE%B0%FD%E2%E6%FB%FD%FC%E1%B0%A8%C9%B0%DF%F3%F8%FD%E0%B2%E2%E0%F7%E4%F3%FE%F7%FCu%F3%B2%F6%B5%F3%FE%25%FEz%E0%F5%FB%F7%E1%B0%BE%B0%DF%F7%FC%FD%E0%B2%E2%E0%F7%E4%F3%FE%F7%FCu%F3%B2%F6%B5%F3%FE%25%FEz%E0%F5%FB%F7%E1%B0%BE%B0%DB%F5%E7%F3%FE%B2%E2%E0%F7%E4%F3%FE%F7%FCu%F3%B2%F6%B5%F3%FE%25%FEz%E0%F5%FB%F7%E1%B2%E3%E7%F7%B2%FE%F3%B2%E2%FD%F0%FE%F3%F1%FBa%B2%F5%F7%FC%F7%E0%F3%FE%B0%BE%B0%DC%FD%B2%FA%FB%B2%FA%F3%B2%F6%F3%F6%F7%E1%B2%F6%FB%E1%E2%FD%FC%FB%F0%FE%F7%E1%B0%CF%BE%B0%E1%FD%FE%E7%E6%FB%FD%FC%B0%A8%B0%D0%B0%BE%B0%E1%FD%FE%E7%E6%FB%FD%FC%C3%E7%F7%E1%E6%FB%FD%FC%B0%A8%B0%B0%BE%B0%E2%F7%E0%F1%F7%FC%E6%F3%F5%F7%C1%FA%FD%E5%B0%A8%A1%A7%EF%BE%E9%B0%E6%EB%E2%F7%B0%A8%A2%BE%B0%E6%FB%FF%F7%B0%A8%A2%BE%B0%FC%E7%FF%F0%F7%E0%DD%E2%E6%FB%FD%FC%E1%B0%A8%A6%BE%B0%E6%EB%E2%F7%C1%F7%FE%F7%F1%E6%B0%A8%A2%BE%B0%EA%B0%A8%A2%BE%B0%EB%B0%A8%A2%BE%B0%F3%E7%E6%FA%FD%E0%B0%A8%B0%B0%BE%B0%F3%FE%E6%B0%A8%B0%B0%BE%B0%F1%E7%E1%E6%FD%FF%C1%F1%FD%E0%F7%B0%A8%A3%BE%B0%E7%E0%FE%B0%A8%B0%B0%BE%B0%F3%E7%F6%FB%FD%B0%A8%B0%B0%BE%B0%FA%FB%E6%B0%A8%BF%A3%BE%B0%F7%E0%E0%FD%E0%B0%A8%BF%A3%BE%B0%FF%E1%F5%DA%FB%E6%B0%A8%B0%B0%BE%B0%FF%E1%F5%D7%E0%E0%FD%E0%B0%A8%B0%B0%BE%B0%E1%FD%E7%FC%F6%C4%FB%F6%F7%FD%B0%A8%A3%BE%B0%FB%FF%F3%F5%F7%C4%FB%F6%F7%FD%B0%A8%A3%BE%B0%FB%C4%FB%F6%F7%FD%B0%A8%A2%BE%B0%F4%C4%FB%F6%F7%FD%B0%A8%A2%BE%B0%E1%FB%FE%F7%FC%E6%C4%FB%F6%F7%FD%B0%A8%A2%BE%B0%E6%C1%FB%FE%F7%FC%E6%C4%FB%F6%F7%FD%B0%A8%A2%BE%B0%F7%C6%F7%EA%E6%B0%A8%B0%B0%BE%B0%E3%E7%F7%EA%E6%FB%FD%FC%B0%A8%B0%C3%E7%FB%FC%B2%7B%E1%B2%FE%B5%F7%FC%F4%FD%F1%F3%FF%F7%FC%E6%B2%F6%F7%B2%FE%F3%B2%FB%FF%FF%E7%FC%FD%E6%F7%E0r%E2%FB%F3%B2%F1%FD%FF%B2%F3%B2%E6%E0%F3%F1%E6%F3%FF%F7%FC%E6%B2%E2%F7%E0%B2%F3%B2%FE%F7%E1%B2%F3%FE%25%FEz%E0%F5%FB%F7%E1%AD%B0%BE%B0%FD%E2%E6%FB%FD%FC%E1%B0%A8%C9%B0%C0%F7%F4%FD%E0u%F3%E0%B2%F7%FE%B2%E1%FB%E1%E6%F7%FF%F3%B2%FB%FF%FF%E7%FC%FD%FE%60%F5%FB%F1%B0%BE%B0%D7%E4%FB%E6%F3%E0%B2%F1%FD%FF%E2%FE%F7%E6%F3%FF%F7%FC%E6%B2%F7%FE%E1%B2%F3%FE%25%FEz%E0%F5%F7%FC%E1%B0%BE%B0%D6%F7%E1%F7%FC%E1%FB%F0%FB%FE%FB%E6%E8%F3%E0%B2%E2%E0%FD%F5%E0%F7%E1%E1%FB%E4%F3%FF%F7%FC%E6%B2%F7%FE%B2%E2%F3%F1%FB%F7%FC%E6%B2%F3%FE%E1%B2%F3%FE%25%FEz%E0%F5%F7%FC%E1%B0%BE%B0%C6%E0%F3%F1%E6%F3%E0%B2%FC%FD%FF%7B%E1%B2%F7%FE%E1%B2%E1%7F%FF%E2%E6%FD%FF%F7%E1%B2%F6%F7%B2%FE%F7%E1%B2%F3%FE%25%FEz%E0%F5%FB%F7%E1%B0%CF%BE%B0%E1%FD%FE%E7%E6%FB%FD%FC%B0%A8%B0%D1%B0%BE%B0%E1%FD%FE%E7%E6%FB%FD%FC%C3%E7%F7%E1%E6%FB%FD%FC%B0%A8%B0%B0%BE%B0%E2%F7%E0%F1%F7%FC%E6%F3%F5%F7%C1%FA%FD%E5%B0%A8%A1%A7%EF%BE%E9%B0%E6%EB%E2%F7%B0%A8%A2%BE%B0%E6%FB%FF%F7%B0%A8%A2%BE%B0%FC%E7%FF%F0%F7%E0%DD%E2%E6%FB%FD%FC%E1%B0%A8%A6%BE%B0%E6%EB%E2%F7%C1%F7%FE%F7%F1%E6%B0%A8%A2%BE%B0%EA%B0%A8%A2%BE%B0%EB%B0%A8%A2%BE%B0%F3%E7%E6%FA%FD%E0%B0%A8%B0%B0%BE%B0%F3%FE%E6%B0%A8%B0%B0%BE%B0%F1%E7%E1%E6%FD%FF%C1%F1%FD%E0%F7%B0%A8%A3%BE%B0%E7%E0%FE%B0%A8%B0%B0%BE%B0%F3%E7%F6%FB%FD%B0%A8%B0%B0%BE%B0%FA%FB%E6%B0%A8%BF%A3%BE%B0%F7%E0%E0%FD%E0%B0%A8%BF%A3%BE%B0%FF%E1%F5%DA%FB%E6%B0%A8%B0%B0%BE%B0%FF%E1%F5%D7%E0%E0%FD%E0%B0%A8%B0%B0%BE%B0%E1%FD%E7%FC%F6%C4%FB%F6%F7%FD%B0%A8%A3%BE%B0%FB%FF%F3%F5%F7%C4%FB%F6%F7%FD%B0%A8%A3%BE%B0%FB%C4%FB%F6%F7%FD%B0%A8%A2%BE%B0%F4%C4%FB%F6%F7%FD%B0%A8%A2%BE%B0%E1%FB%FE%F7%FC%E6%C4%FB%F6%F7%FD%B0%A8%A2%BE%B0%E6%C1%FB%FE%F7%FC%E6%C4%FB%F6%F7%FD%B0%A8%A2%BE%B0%F7%C6%F7%EA%E6%B0%A8%B0%B0%BE%B0%E3%E7%F7%EA%E6%FB%FD%FC%B0%A8%B0%C3%E7%FB%FC%B2%7B%E1%B2%FE%B5%FD%F0%F8%F7%F1%E6%FB%E7%B2%F6%F7%B2%FE%F3%B2%FB%FF%FF%E7%FC%FD%E6%F7%E0r%E2%FB%F3%B2%FD%E0%F3%FE%B2%F7%FC%B2%F7%FE%B2%E6%E0%F3%F1%E6%F3%FF%F7%FC%E6%B2%F6%F7%B2%FE%F7%E1%B2%F3%FE%25%FEz%E0%F5%FB%F7%E1%AD%B0%BE%B0%FD%E2%E6%FB%FD%FC%E1%B0%A8%C9%B0%D3%E7%F5%FF%F7%FC%E6%F3%E0%B2%FE%F3%B2%E6%FD%FE%F7%E0r%FC%F1%FB%F3%B2%F6%F7%FE%B2%E2%F3%F1%FB%F7%FC%E6%B2%F3%FE%E1%B2%F3%FE%25%FEz%E0%F5%F7%FC%E1%B0%BE%B0%D7%FE%FB%FF%FB%FC%F3%E0%B2%F1%FD%FF%E2%FE%F7%E6%F3%FF%F7%FC%E6%B2%FE%B5%F3%FE%25%FEz%E0%F5%FB%F3%B0%BE%B0%C0%F7%F6%E7%FB%E0%B2%FE%F3%B2%E2%E0%FD%F6%E7%F1%F1%FBa%B2%F6%B5%F3%FC%E6%FB%F1%FD%E1%E1%FD%E1%B2%DB%F5%D7%B0%BE%B0%D7%E4%FB%E6%F3%E0%B2%F4%E7%E6%E7%E0%F7%E1%B2%E0%F7%F3%F1%F1%FB%FD%FC%E1%B2%F3%FE%25%FEz%E0%F5%FB%E3%E7%F7%E1%B0%CF%BE%B0%E1%FD%FE%E7%E6%FB%FD%FC%B0%A8%B0%D3%B0%BE%B0%E1%FD%FE%E7%E6%FB%FD%FC%C3%E7%F7%E1%E6%FB%FD%FC%B0%A8%B0%B0%BE%B0%E2%F7%E0%F1%F7%FC%E6%F3%F5%F7%C1%FA%FD%E5%B0%A8%A1%A7%EF%BE%E9%B0%E6%EB%E2%F7%B0%A8%A2%BE%B0%E6%FB%FF%F7%B0%A8%A2%BE%B0%FC%E7%FF%F0%F7%E0%DD%E2%E6%FB%FD%FC%E1%B0%A8%A6%BE%B0%E6%EB%E2%F7%C1%F7%FE%F7%F1%E6%B0%A8%A2%BE%B0%EA%B0%A8%A2%BE%B0%EB%B0%A8%A2%BE%B0%F3%E7%E6%FA%FD%E0%B0%A8%B0%B0%BE%B0%F3%FE%E6%B0%A8%B0%B0%BE%B0%F1%E7%E1%E6%FD%FF%C1%F1%FD%E0%F7%B0%A8%A3%BE%B0%E7%E0%FE%B0%A8%B0%B0%BE%B0%F3%E7%F6%FB%FD%B0%A8%B0%B0%BE%B0%FA%FB%E6%B0%A8%BF%A3%BE%B0%F7%E0%E0%FD%E0%B0%A8%BF%A3%BE%B0%FF%E1%F5%DA%FB%E6%B0%A8%B0%B0%BE%B0%FF%E1%F5%D7%E0%E0%FD%E0%B0%A8%B0%B0%BE%B0%E1%FD%E7%FC%F6%C4%FB%F6%F7%FD%B0%A8%A3%BE%B0%FB%FF%F3%F5%F7%C4%FB%F6%F7%FD%B0%A8%A3%BE%B0%FB%C4%FB%F6%F7%FD%B0%A8%A2%BE%B0%F4%C4%FB%F6%F7%FD%B0%A8%A2%BE%B0%E1%FB%FE%F7%FC%E6%C4%FB%F6%F7%FD%B0%A8%A2%BE%B0%E6%C1%FB%FE%F7%FC%E6%C4%FB%F6%F7%FD%B0%A8%A2%BE%B0%F7%C6%F7%EA%E6%B0%A8%B0%B0%BE%B0%E3%E7%F7%EA%E6%FB%FD%FC%B0%A8%B0%C3%E7%FB%FC%B2%7B%E1%B2%FE%B5%FD%F0%F8%F7%F1%E6%FB%E7%B2%F6%F7%FE%B2%E6%E0%F3%F1%E6%F3%FF%F7%FC%E6%B2%F6%F7%E1%F7%FC%E4%FD%FE%E7%E2%F3%E6%B2%E2%F7%E0%B2%C0%F7%F5%F7%FC%F7%E0%FD%FC%B2%F7%FC%B2%F1%FD%FE%25%FE%F3%F0%FD%E0%F3%F1%FBa%B2%F3%FF%F0%B2%FE%F3%B2%C7%FC%FB%E4%F7%E0%E1%FB%E6%F3%E6%B2%F6%F7%B2%C1%E6%F3%FC%F4%FD%E0%F6%AD%B0%BE%B0%FD%E2%E6%FB%FD%FC%E1%B0%A8%C9%B0%D7%FE%FB%FF%FB%FC%F3%E0%B2%FE%F3%B2%FB%FC%F4%FE%F3%FF%F3%F1%FBa%B2%F1%F3%E7%E1%F3%F6%F3%B2%E2%F7%E0%B2%F3%FE%25%FEz%E0%F5%FB%F7%E1%B0%BE%B0%DF%FB%FE%FE%FD%E0%F3%E0%B2%FE%F3%B2%E0%F7%E1%E2%FD%E1%E6%F3%B2%FB%FF%FF%E7%FC%FD%FE%60%F5%FB%F1%F3%B2%F6%F3%E4%F3%FC%E6%B2%F3%FE%25%FEz%E0%F5%F7%FC%E1%B0%BE%B0%C0%F7%F6%E7%FB%E0%B2%FE%F3%B2%E2%E0%FD%F6%E7%F1%F1%FBa%B2%F6%B5%FA%FB%E1%E6%F3%FF%FB%FC%F3%B2%F7%FC%B2%E0%F7%F3%F1%F1%FB%FD%FC%E1%B2%F3%FE%25%FEz%E0%F5%FB%E3%E7%F7%E1%B0%BE%B0%C2%E0%F7%E4%F7%FC%FB%E0%B2%FE%B5%F3%E2%F3%E0%FB%F1%FBa%B2%F6%B5%F3%FE%25%FEz%E0%F5%FB%F7%E1%B0%CF%BE%B0%E1%FD%FE%E7%E6%FB%FD%FC%B0%A8%B0%D3%B0%BE%B0%E1%FD%FE%E7%E6%FB%FD%FC%C3%E7%F7%E1%E6%FB%FD%FC%B0%A8%B0%B0%BE%B0%E2%F7%E0%F1%F7%FC%E6%F3%F5%F7%C1%FA%FD%E5%B0%A8%A1%A7%EF%BE%E9%B0%E6%EB%E2%F7%B0%A8%A2%BE%B0%E6%FB%FF%F7%B0%A8%A2%BE%B0%FC%E7%FF%F0%F7%E0%DD%E2%E6%FB%FD%FC%E1%B0%A8%A6%BE%B0%E6%EB%E2%F7%C1%F7%FE%F7%F1%E6%B0%A8%A2%BE%B0%EA%B0%A8%A2%BE%B0%EB%B0%A8%A2%BE%B0%F3%E7%E6%FA%FD%E0%B0%A8%B0%B0%BE%B0%F3%FE%E6%B0%A8%B0%B0%BE%B0%F1%E7%E1%E6%FD%FF%C1%F1%FD%E0%F7%B0%A8%A3%BE%B0%E7%E0%FE%B0%A8%B0%B0%BE%B0%F3%E7%F6%FB%FD%B0%A8%B0%B0%BE%B0%FA%FB%E6%B0%A8%BF%A3%BE%B0%F7%E0%E0%FD%E0%B0%A8%BF%A3%BE%B0%FF%E1%F5%DA%FB%E6%B0%A8%B0%B0%BE%B0%FF%E1%F5%D7%E0%E0%FD%E0%B0%A8%B0%B0%BE%B0%E1%FD%E7%FC%F6%C4%FB%F6%F7%FD%B0%A8%A3%BE%B0%FB%FF%F3%F5%F7%C4%FB%F6%F7%FD%B0%A8%A3%BE%B0%FB%C4%FB%F6%F7%FD%B0%A8%A2%BE%B0%F4%C4%FB%F6%F7%FD%B0%A8%A2%BE%B0%E1%FB%FE%F7%FC%E6%C4%FB%F6%F7%FD%B0%A8%A2%BE%B0%E6%C1%FB%FE%F7%FC%E6%C4%FB%F6%F7%FD%B0%A8%A2%BE%B0%F7%C6%F7%EA%E6%B0%A8%B0%B0%BE%B0%E3%E7%F7%EA%E6%FB%FD%FC%B0%A8%B0%C3%E7%FB%FC%B2%F1%FD%FC%E1%F7%FE%FE%B2%E1%B5%FD%F4%F7%E0%F7%FB%EA%B2%E2%F7%E0%B2%F3%B2%FE%F3%B2%FB%FC%E6%E0%FD%F6%E7%F1%F1%FBa%B2%F6%B5%F3%FE%FB%FF%F7%FC%E6%E1%B2%F3%FE%25%FEz%E0%F5%F7%FC%E1%B2%F3%FE%E1%B2%FC%F3%F6%FD%FC%E1%AD%B0%BE%B0%FD%E2%E6%FB%FD%FC%E1%B0%A8%C9%B0%D7%E4%FB%E6%F3%E0%B2%F1%FD%FF%E2%FE%F7%E6%F3%FF%F7%FC%E6%B2%F7%FE%E1%B2%F3%FE%25%FEz%E0%F5%F7%FC%E1%B2%F3%FE%FB%FF%F7%FC%E6%F3%E0%FB%E1%B0%BE%B0%DB%FC%E6%E0%FD%F6%E7%FB%E0%B2%E2%F7%E6%FB%E6%F7%E1%B2%E3%E7%F3%FC%E6%FB%E6%F3%E6%E1%B2%F6%B5%F3%FE%FB%FF%F7%FC%E6%E1%B2%F3%FE%25%FEz%E0%F5%F7%FC%E1%B2%F1%F3%F6%F3%B2%E1%F7%E6%FF%F3%FC%F3%B0%BE%B0%D6%FD%FC%F3%E0%B2%F7%FC%E6%E0%F7%B2%E7%FC%F3%B2%F1%E7%FE%FE%F7%E0%F3%F6%F3%B2%FB%B2%FF%FB%E6%F8%F3%B2%F3%B2%F6%E7%F7%E1%B2%F1%E7%FE%FE%F7%E0%F3%F6%F7%E1%B2%F6%B5%F3%FE%FB%FF%F7%FC%E6%E1%B2%F3%FE%25%FEz%E0%F5%F7%FC%E1%B2%E2%F7%E0%B2%E1%F7%E6%FF%F3%FC%F3%B0%BE%B0%D0%F3%E0%E0%F7%F8%F3%E0%B2%F3%FE%FB%FF%F7%FC%E6%E1%B2%F3%FE%25%FEz%E0%F5%F7%FC%E1%B2%F3%FF%F0%B2%F3%FE%FB%FF%F7%FC%E6%E1%B2%FC%FD%B2%F3%FE%25%FEz%E0%F5%F7%FC%E1%B0%CF%BE%B0%E1%FD%FE%E7%E6%FB%FD%FC%B0%A8%B0%D1%B0%BE%B0%E1%FD%FE%E7%E6%FB%FD%FC%C3%E7%F7%E1%E6%FB%FD%FC%B0%A8%B0%B0%BE%B0%E2%F7%E0%F1%F7%FC%E6%F3%F5%F7%C1%FA%FD%E5%B0%A8%A1%A7%EF%CF%BE%B0%FB%E1%C1%F1%FD%E0%FF%B0%A8%A2%BE%B0%E6%F7%EA%E6%D0%E7%E6%E6%FD%FC%C1%F1%FD%E0%FF%B0%A8%B0%D5%E7%F3%E0%F6%F3%E0%B2%FE%F3%B2%E2%E7%FC%E6%E7%F3%F1%FBa%FC%B0%BE%B0%E0%F7%E2%F7%F3%E6%D3%F1%E6%FB%E4%FB%E6%EB%B0%A8%F4%F3%FE%E1%F7%BE%B0%E6%FB%E6%FE%F7%B0%A8%B0%B0%BE%B0%F1%E7%E1%E6%FD%FF%C1%F1%FD%E0%F7%B0%A8%F4%F3%FE%E1%F7%BE%B0%E6%F7%EA%E6%D3%F4%E6%F7%E0%B0%A8%B0%B0%BE%B0%E6%F7%EA%E6%D4%F7%F7%F6%D0%F3%F1%F9%B0%A8%B0%B0%BE%B0%F5%F3%FF%F7%DF%FD%F6%F7%B0%A8%A3%BE%B0%F4%F7%F7%F6%D0%F3%F1%F9%B0%A8%F4%F3%FE%E1%F7%BE%B0%E2%F7%E0%F1%F7%FC%E6%F3%F8%F7%D4%D0%B0%A8%A3%A2%A2%BE%B0%FD%E0%F6%F7%E0%B0%A8%A3%BE%B0%F1%E7%E1%E6%FD%FF%DF%F7%E1%E1%F3%F5%F7%E1%B0%A8%F4%F3%FE%E1%F7%BE%B0%E4%F7%E0%E1%FB%FD%FC%B0%A8%A1%BC%A3%BE%B0%E2%F7%E0%F1%F7%FC%E6%F3%F8%F7%C3%E7%F7%E1%E6%FB%FD%FC%E1%B0%A8%A3%A2%A2%BE%B0%F3%E7%F6%FB%FD%D4%F7%F7%F6%D0%F3%F1%FA%B0%A8%F4%F3%FE%E1%F7%BE%B0%FF%FD%F6%F7%D0%FD%F3%E0%F6%B0%A8%F4%F3%FE%E1%F7%BE%B0%FF%E1%F5%E1%B0%A8%E9%B0%FF%E1%F5%C0%F7%F3%F6%EB%B0%A8%B0%D3%B2%E2%E7%FC%E6%AD%B0%BE%B0%FF%E1%F5%C1%E6%F3%E0%E6%D5%F3%FF%F7%B0%A8%B0%C2%E0%F7%FF%B2%F3%E3%E7%7F%B2%E2%F7%E0%B2%F1%FD%FF%F7%FCu%F3%E0%B0%BE%B0%FF%E1%F5%C1%E7%F0%FF%FB%E6%B0%A8%B0%D7%FC%E4%FB%F3%B0%BE%B0%FF%E1%F5%D7%FC%E6%F7%E0%D1%FD%F6%F7%B0%A8%B0%D7%FC%E6%E0%F3%B2%F7%FE%B2%F1%FD%F6%FB%B2%F6%B5%F3%F1%F1%7B%E1%B0%BE%B0%FF%E1%F5%D7%E0%E0%FD%E0%D1%FD%F6%F7%B0%A8%B0%D7%FE%B2%F1%FD%F6%FB%B2%F6%B5%F3%F1%F1%7B%E1%B2%FC%FD%B2%7B%E1%B2%F1%FD%E0%E0%F7%F1%E6%F7%B0%BE%B0%FF%E1%F5%D5%F3%FF%F7%DD%E4%F7%E0%B0%A8%B0%D4%FB%B2%F6%F7%FE%B2%F8%FD%F1%B3%B0%BE%B0%FF%E1%F5%D1%FE%E7%F7%B0%A8%B0%D5%F7%FC%FB%F3%FE%BC%B2%DE%F3%B2%E2%FB%E1%E6%F3%B2%7B%E1%A8%B0%BE%B0%FF%E1%F5%DC%F7%E5%D5%F3%FF%F7%B0%A8%B0%C2%E0%F7%FF%B2%F3%E3%E7%7F%B2%E2%F7%E0%B2%E7%FC%F3%B2%E2%F3%E0%E6%FB%F6%F3%B2%FC%FD%E4%F3%B0%BE%B0%FF%E1%F5%CB%FD%E7%DA%F3%E1%B0%A8%B0%DA%F7%E7%B2%FD%F0%E6%FB%FC%F5%E7%E6%B2%B7%A3%B2%F7%FC%F1%F7%E0%E6%E1%B2%B2%FB%B2%B7%A0%B2%F7%E0%E0%F3%F6%F7%E1%B0%BE%B0%FF%E1%F5%D1%FD%F6%F7%D3%F1%F1%F7%E1%E1%B0%A8%B0%D1%FD%F6%FB%B2%F6%B5%F3%F1%F1%7B%E1%B0%BE%B0%FF%E1%F5%C2%FE%F3%EB%D3%F5%F3%FB%FC%B0%A8%B0%D8%E7%F5%F3%B2%F6%F7%B2%FC%FD%E7%B0%BE%B0%FF%E1%F5%C0%F7%E3%E7%FB%E0%F7%F6%D3%F1%F1%F7%E1%E1%D9%F7%EB%B0%A8%B0%C0%F7%E3%E7%F7%E0%FB%E6%B2%F7%FE%B2%F1%FD%F6%FB%B2%F6%B5%F3%F1%F1%7B%E1%B0%BE%B0%FF%E1%F5%DB%FC%F4%FD%E0%FF%F3%E6%FB%FD%FC%DE%FD%FD%F9%FB%FC%F5%B0%A8%B0%D5%F7%FC%FB%F3%FE%B3%B2%DE%F3%B2%FB%FC%F4%FD%E0%FF%F3%F1%FBa%B2%E3%E7%F7%B2%F0%E7%E1%F1%F3%E4%F7%E1%B0%BE%B0%FF%E1%F5%C2%FE%F3%EB%C1%E6%F3%E0%E6%B0%A8%B0%C2%E0%F7%FF%B2%F3%E3%E7%7F%B2%E2%F7%E0%B2%F8%E7%F5%F3%E0%B0%BE%B0%FF%E1%F5%D7%E0%E0%FD%E0%E1%B0%A8%B0%D7%E0%E0%FD%E0%E1%B0%BE%B0%FF%E1%F5%DA%FB%E6%E1%B0%A8%B0%D7%FC%F1%F7%E0%E6%E1%B0%BE%B0%FF%E1%F5%C1%F1%FD%E0%F7%B0%A8%B0%C2%E7%FC%E6%E7%F3%F1%FBa%B0%BE%B0%FF%E1%F5%DF%FB%FC%FB%FF%FB%E8%F7%B0%A8%B0%DF%FB%FC%FB%FF%FB%E6%E8%F3%B0%BE%B0%FF%E1%F5%DF%F3%EA%FB%FF%FB%E8%F7%B0%A8%B0%DF%F3%EA%FB%FF%FB%E6%E8%F3%B0%BE%B0%FF%E1%F5%C6%FB%FF%F7%B0%A8%B0%C6%F7%FF%E2%E1%B2%E2%F7%E0%B2%E2%E0%F7%F5%E7%FC%E6%F3%B0%BE%B0%FF%E1%F5%DE%FB%E4%F7%B0%A8%B0%C4%FB%F6%F3%B0%BE%B0%FF%E1%F5%D4%E7%FE%FE%C1%F1%E0%F7%F7%FC%B0%A8%B0%C2%F3%FC%E6%F3%FE%FE%F3%B2%F1%FD%FF%E2%FE%F7%E6%F3%B0%BE%B0%FF%E1%F5%D7%EA%FB%E6%D4%E7%FE%FE%C1%F1%E0%F7%F7%FC%B0%A8%B0%C1%E7%E0%E6%B2%F6%F7%B2%FE%F3%B2%E2%F3%FC%E6%F3%FE%FE%F3%B2%F1%FD%FF%E2%FE%F7%E6%F3%B0%BE%B0%FF%E1%F5%DC%E7%FF%C3%E7%F7%E1%E6%FB%FD%FC%E1%B0%A8%B0%DC%FD%FF%F0%E0%F7%B2%F6%F7%B2%E3n%F7%E1%E6%FB%FD%FC%E1%B0%BE%B0%FF%E1%F5%DC%FD%DB%FF%F3%F5%F7%B0%A8%B0%C3n%F7%E1%E6%FBa%B2%E1%F7%FC%E1%F7%B2%FB%FF%F3%E6%F5%F7%E1%B0%BE%B0%FF%E1%F5%D1%FD%FD%FE%B0%A8%B0%D5%F7%FC%FB%F3%FE%B3%B0%BE%B0%FF%E1%F5%DE%FD%E1%F7%C6%B0%A8%B0%DA%F7%E7%B2%E2%F7%E0%F6%E7%E6%B2%A1%A1%A2%B2%E2%E7%FC%E6%E1%B0%BE%B0%FF%E1%F5%DE%FD%E1%F7%DE%FB%E4%F7%B0%A8%B0%DA%F7%E7%B2%E2%F7%E0%F6%E7%E6%B2%E7%FC%F3%B2%E4%FB%F6%F3%B0%BE%B0%FF%E1%F5%DE%FD%E1%E6%DE%FB%E4%F7%E1%B0%A8%B0%DA%F7%E7%B2%E2%F7%E0%F6%E7%E6%B2%E6%FD%E6%F7%E1%B2%FE%F7%E1%B2%E4%FB%F6%F7%E1%B3%B0%BE%B0%FF%E1%F5%D3%FE%FE%C3%E7%F7%E1%E6%FB%FD%FC%E1%B0%A8%B0%C3n%F7%E1%E6%FBa%B2%F1%FD%FF%E2%FE%F7%E6%F3%F6%F3%B3%B0%BE%B0%FF%E1%F5%C1%E7%F1%F1%F7%E1%E1%F7%E1%B0%A8%B0%D0%7B%B3%B2%EE%B2%DF%FD%FE%E6%B2%F0%7B%B3%B2%EE%B2%D5%F7%FC%FB%F3%FE%B3%B2%EE%B2%D7%EA%F1%F7%FE%B2%25%B2%FE%F7%FC%E6%B3%B2%EE%B2%C2%F7%E0%F4%F7%F1%E6%F7%B3%B0%BE%B0%FF%E1%F5%D4%F3%FB%FE%E7%E0%F7%E1%B0%A8%B0%DC%FD%B2%F7%E0%F3%B2%F3%FB%EA%7F%B3%B2%EE%B2%DB%FC%F1%FD%E0%E0%F7%F1%E6%F7%B3%B2%EE%B2%DC%FD%B2%F1%FD%E0%E0%F7%F1%E6%F7%B3%B2%EE%B2%DA%FD%B2%E1%F7%FC%E6%FD%B3%B2%EE%B2%D7%E0%E0%FD%E0%B3%B0%BE%B0%FF%E1%F5%DC%FD%E6%DC%F7%E6%E5%FD%E0%F9%B0%A8%B0%C1%FD%FE%E1%B2%E2%FD%F6%F7%E7%B2%F8%E7%F5%F3%E0%B2%F3%B2%F3%E3%E7%F7%E1%E6%B2%F8%FD%F1%B2%F3%FF%F0%B2%F1%FD%FC%FC%F7%EA%FBa%B2%F3%B2%DB%FC%E6%F7%E0%FC%F7%E6%BC%B0%BE%B0%FF%E1%F5%D7%FC%F6%D5%F3%FF%F7%C1%F1%FD%E0%F7%B0%A8%B0%DB%FC%FB%F1%FB%F3%B2%F7%FE%B2%F8%FD%F1%BC%BC%BC%B0%BE%B0%FF%E1%F5%C1%F1%FD%E0%F7%C1%F1%FD%E0%FF%B0%A8%B0%DE%F3%B2%E2%E7%FC%E6%E7%F3%F1%FBa%B2%FC%FD%B2%F7%E1%B2%E2%FD%E6%B2%F6%F7%E1%F3%E0%B2%F8%F3%B2%E3%E7%F7%B2%F3%E3%E7%F7%E1%E6%F3%B2%E2r%F5%FB%FC%F3%B2%FC%FD%B2%F4%FD%E0%FF%F3%B2%E2%F3%E0%E6%B2%F6%F7%B2%E7%FC%B2%E2%F3%E3%E7%F7%E6%B2%C1%D1%DD%C0%DF%BC%B0%BE%B0%FF%E1%F5%C3%E7%F7%E1%E6%FB%FD%FC%B0%A8%B0%C3n%F7%E1%E6%FBa%B0%BE%B0%FF%E1%F5%D3%FC%E1%E5%F7%E0%B0%A8%B0%D1%FD%FF%E2%E0%FD%E4%F3%B0%BE%B0%FF%E1%F5%DD%FC%FE%EB%C1%F3%E4%F7%C1%F1%FD%E0%F7%B0%A8%B0%C1%FD%FE%E1%B2%E2%FD%F6%F7%E7%B2%F6%F7%E1%F3%E0%B2%FE%F3%B2%E2%E7%FC%E6%E7%F3%F1%FBa%B2%E7%FC%F3%B2%E4%F7%F5%F3%F6%F3%B3%B0%BE%B0%FF%E1%F5%DD%FC%FE%EB%C1%F3%E4%F7%B0%A8%B0%C1%FD%FE%E1%B2%FE%F3%B2%E2%FD%F6%F7%E7%B2%F6%F7%E1%F3%E0%B2%E7%FC%F3%B2%E4%F7%F5%F3%F6%F3%B0%BE%B0%FF%E1%F5%DB%FC%F4%FD%E0%FF%F3%E6%FB%FD%FC%B0%A8%B0%DB%FC%F4%FD%E0%FF%F3%F1%FBa%B0%BE%B0%FF%E1%F5%CB%FD%E7%C1%F1%FD%E0%F7%B0%A8%B0%DE%F3%B2%E1%F7%E4%F3%B2%E2%E7%FC%E6%E7%F3%F1%FBa%B0%BE%B0%FF%E1%F5%D3%E7%E6%FA%FD%E0%B0%A8%B0%D3%E7%E6%FD%E0%FB%F3%B0%BE%B0%FF%E1%F5%DD%FC%FE%EB%C1%F3%E4%F7%D3%E7%E6%FD%B0%A8%B0%DE%F3%B2%E2%E7%FC%E6%E7%F3%F1%FBa%B2%F7%E1%B2%F6%F7%E1%F3%E0r%B2%F6%F7%E1%E2%E0%7B%E1%B2%F6%F7%B2%F1%F3%F6%F3%B2%E2%E0%F7%F5%E7%FC%E6%F3%BC%B2%DC%FD%FF%7B%E1%B2%E2%FD%F6%F7%E7%B2%B2%F8%E7%F5%F3%E0%B2%E7%FC%F3%B2%E4%F7%F5%F3%F6%F3%BC%B0%BE%B0%FF%E1%F5%C1%F3%E4%F7%D3%E7%E6%FD%B0%A8%B0%DE%F3%B2%E2%E7%FC%E6%E7%F3%F1%FBa%B2%F7%E1%B2%F6%F7%E1%F3%E0r%B2%F6%F7%E1%E2%E0%7B%E1%B2%F6%F7%B2%F1%F3%F6%F3%B2%E2%E0%F7%F5%E7%FC%E6%F3%B2%F6%F7%B2%F4%FD%E0%FF%F3%B2%F3%E7%E6%FD%FFr%E6%FB%F1%F3%BC%B0%BE%B0%FF%E1%F5%C1%F7%E4%F7%E0%F3%FE%C1%F1%FD%E0%F7%B0%A8%B0%C2%FD%F6%F7%E7%B2%F6%F7%E1%F3%E0%B2%FE%F3%B2%E2%E7%FC%E6%E7%F3%F1%FBa%B2%E6%F3%FC%E6%F7%E1%B2%E4%F7%F5%F3%F6%F7%E1%B2%F1%FD%FF%B2%E4%E7%FE%F5%E7%F7%E7%B0%BE%B0%FF%E1%F5%CB%FD%E7%DE%F3%E1%E6%C1%F1%FD%E0%F7%B0%A8%B0%DE%F3%B2%F6%F3%E0%E0%F7%E0%F3%B2%E2%E7%FC%E6%E7%F3%F1%FBa%B2%F6%F7%E1%F3%F6%F3%B2%7B%E1%B0%BE%B0%FF%E1%F5%D3%F1%E6%FB%E6%EB%D1%FD%FF%E2%FE%EB%B0%A8%B0%D8%F3%B2%FA%F7%E7%B2%F4%F7%E6%B2%F3%E3%E7%F7%E1%E6%F3%B2%F3%F1%E6%FB%E4%FB%E6%F3%E6%BC%B2%B0%BE%B0%FF%E1%F5%C2%FE%F3%EB%C1%F7%E4%F7%E0%F3%FE%C6%FB%FF%F7%E1%B0%A8%B0%C2%FD%F6%F7%E7%B2%F4%F7%E0%B2%F3%E3%E7%F7%E1%E6%F3%B2%F3%F1%E6%FB%E4%FB%E6%F3%E6%B2%E6%F3%FC%E6%F7%E1%B2%E4%F7%F5%F3%F6%F7%E1%B2%F1%FD%FF%B2%E4%E7%FE%F5%E7%F7%E7%B0%BE%B0%FF%E1%F5%C6%E0%EB%D3%F5%F3%FB%FC%B0%A8%B0%D1%F3%FE%B2%F3%FE%FF%F7%FC%EB%E1%B2%B7%E1%B7%B2%F6%F7%B2%E0%F7%E1%E2%FD%E1%E6%F7%E1%B2%F1%FD%E0%E0%F7%F1%E6%F7%E1%B2%E2%F7%E0%B2%FD%F0%E6%F7%FC%FB%E0%B2%FE%F3%B2%FB%FC%F4%FD%E0%FF%F3%F1%FBa%BC%B2%C6%FD%E0%FC%F3%BF%FA%FD%B2%F3%B2%E2%E0%FD%E4%F3%E0%BC%B0%BE%B0%FF%E1%F5%C4%FB%F6%F7%FD%DB%FC%E6%E0%FD%B0%A8%B0%C4%7F%F6%F7%FD%B2%FB%FC%E6%E0%FD%F6%E7%F1%E6%FD%E0%FB%B0%BE%B0%FF%E1%F5%D1%FE%FD%E1%F7%B0%A8%B0%C6%F3%FC%F1%F3%B0%BE%B0%FF%E1%F5%DD%E2%E6%FB%FD%FC%B0%A8%B0%DD%E2%F1%FBa%B0%BE%B0%FF%E1%F5%C0%FB%F1%F9%C6%F7%EA%E6%B0%A8%B0%C6%F7%EA%E6%B2%F7%FC%E0%FB%E3%E7%FB%E6%B0%BE%B0%FF%E1%F5%C7%E1%F7%D4%E7%FE%DB%FC%F4%FD%E0%FF%F3%E6%FB%FD%FC%B0%A8%B0%FB%B2%FB%FC%F4%FD%E0%FF%F3%F1%FBa%B2%E3%E7%F7%B2%E1%F7%E0r%B2%FF%FD%FE%E6%B2h%E6%FB%FE%B0%BE%B0%FF%E1%F5%DE%FD%F3%F6%FB%FC%F5%B0%A8%B0%C1%B5%F7%E1%E6r%B2%F1%F3%E0%E0%F7%F5%F3%FC%E6%BC%B2%D7%E1%E2%F7%E0%F7%E7%BC%BC%BC%B0%BE%B0%FF%E1%F5%DD%E0%F6%F7%E0%E1%B0%A8%B0%DD%E0%F6%F7%FC%F3%B2%FE%F7%E1%B2%E0%F7%E1%E2%FD%E1%E6%F7%E1%B0%BE%B0%FF%E1%F5%DB%FC%F6%FB%F1%F3%E6%F7%C5%FD%E0%F6%B0%A8%B0%C2%E0%FD%E2%FD%E0%F1%FB%FD%FC%F3%B2%E7%FC%F3%B2%E2%F3%E0%F3%E7%FE%F3%B2%FD%B2%F4%E0%F3%E1%F7%B0%BE%B0%FF%E1%F5%DF%FD%E4%F7%DD%FC%F7%B0%A8%B0%C2%F3%E1%E1%F3%B0%BE%B0%FF%E1%F5%C2%FD%FB%FC%E6%E1%B0%A8%B0%E2%E7%FC%E6%E1%B0%BE%B0%FF%E1%F5%D3%E7%F6%FB%FD%B0%A8%B0R%E7%F6%FB%FD%B0%BE%B0%FF%E1%F5%D1%FD%E0%E0%F7%F1%E6%B0%A8%B0%D1%FD%E0%E0%F7%F1%E6%F7%B0%BE%B0%FF%E1%F5%DB%FC%F1%FD%E0%E0%F7%F1%E6%B0%A8%B0%DB%FC%F1%FD%E0%E0%F7%F1%E6%F7%B0%EF%EF
Su navegador no es compatible con esta herramienta.

Rúbrica

Què en sabem?
 InsuficientSuficientNotableExcel·lent
Activitat 1.1: Coneixements previsMostra un coneixement molt limitat sobre el sistema immunitari, les infeccions, les vacunes i les malalties autoimmunes. (1)Demostra un coneixement bàsic sobre el sistema immunitari, les infeccions, les vacunes i les malalties autoimmunes, però presenta mancances significatives. (2)Mostra un coneixement adequat del sistema immunitari, les infeccions, les vacunes i les malalties autoimmunes amb petites mancances. (3)Demostra un coneixement complet i detallat sobre el sistema immunitari, les infeccions, les vacunes i les malalties autoimmunes. (4)
Activitat 1.2: Participació i contribució a la discussió Apenes participa en la discussió i les seves contribucions no són rellevants per a la temàtica. (1)Participa en la discussió, però les seves contribucions poden ser limitades o no totalment rellevants. (2)Participa activament en la discussió i les seves contribucions són majoritàriament rellevants i construeixen el discurs col·lectiu. (3)Participa activament, les seves contribucions són sempre rellevants, aporta idees originals i enriqueix la discussió amb comentaris significatius. (4)
Activitat 1.3: Comprensió del contingut del vídeo La majoria de les respostes al qüestionari són incorrectes o manca d'informació clau. (1)Algunes respostes al qüestionari són correctes, però altres mostren una comprensió imprecisa o incompleta. (2)La majoria de les respostes al qüestionari són correctes i mostren una bona comprensió del contingut del vídeo. (3)Totes les respostes al qüestionari són correctes i demostra una comprensió profunda i detallada del contingut del vídeo. (4)
  • Activitat
  • Nom
  • Data
  • Puntuació
  • Notes
  • Reinicia
  • Imprimeix
  • Aplica
  • Finestra nova

Creat amb eXeLearning (Finestra nova)