4. Aplicació
Apliquem el que hem après
Després d'explorar l'estructura i el funcionament del sistema nerviós i investigar una malaltia específica que l'afecta, ara és el moment de reflexionar sobre les implicacions ètiques dels tractaments utilitzats. Aquesta tasca implica la redacció d'un assaig argumentatiu en grup, on discutiu els pros i contres de l'ús de teràpies gèniques i cel·lulars.
Instruccions:
-
Formeu un grup amb els vostres companys de classe. L'agrupament es farà per la tria dels propis alumnes, intentant que cada grup estigui format per 4-5 membres.
-
Dediqueu temps a la recerca preliminar sobre les teràpies gèniques i cel·lulars que es poden usar per tractar la malaltia que heu investigat. Recordeu d'incloure diverses fonts i d'avaluar la seva fiabilitat.
-
Com a grup, discutiu les vostres investigacions. Quins són els avantatges i desavantatges de l'ús d'aquestes teràpies? Quines són les implicacions ètiques?
-
Comenceu a esbossar el vostre assaig. Hauria de tenir una introducció clara, un cos amb arguments sòlids a favor i en contra, i una conclusió on es recapitulin les vostres troballes i es presenti una opinió informada.
-
Un cop hàgiu acabat el vostre esborrany, reviseu-lo i editeu-lo com a grup. Assegureu-vos que tots els arguments estan ben estructurats i que tots els membres del grup estan d'acord amb les conclusions presentades.
Lliureu l'assaig final en format digital. Aquest és el producte final de l'activitat i s'avaluarà segons els criteris proporcionats. Més avall teniu un guió d'exemple.
La temporització per a aquesta activitat és de 3 hores. Recorda que aquesta és una oportunitat per aprofundir en la comprensió de temes complexos i per desenvolupar habilitats de treball en equip, investigació i redacció. Fes un bon ús d'aquest temps!
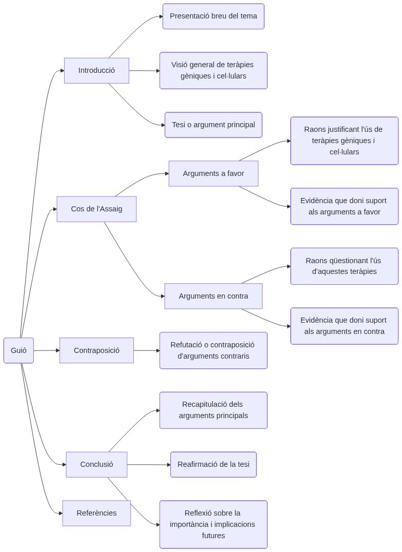
Guió per l'assaig
Seguiu aquest guió per ajudar-vos a estructurar el vostre assaig argumentatiu:
-
Introducció (aproximadament 150-200 paraules)
- Presenteu breument el tema del vostre assaig: les implicacions ètiques de l'ús de teràpies gèniques i cel·lulars per tractar la malaltia que heu estat investigant.
- Proporcioneu una breu visió general de les teràpies gèniques i cel·lulars.
- Indiqueu la tesi o l'argument principal que defendreu o refutareu en el vostre assaig.
-
Cos de l'Assaig (aproximadament 800-1000 paraules)
-
Arguments a favor (2-3 paràgrafs): Exposeu raons que justifiquin l'ús de teràpies gèniques i cel·lulars. Podrien incloure l'eficàcia del tractament, la millora de la qualitat de vida dels pacients, etc.
-
Arguments en contra (2-3 paràgrafs): Exposeu raons que cuestionin l'ús d'aquestes teràpies. Podrien incloure temes com l'accessibilitat del tractament, les preocupacions ètiques relacionades amb la manipulació genètica, etc.
-
Recordeu proporcionar evidència que doni suport als vostres arguments (per exemple, estudis de recerca, declaracions d'experts, dades estadístiques).
-
-
Contraposició (aproximadament 200-300 paraules)
- En aquesta secció, refuteu o contraresteu els arguments que no coincideixen amb la vostra tesi. Això demostra que heu considerat altres perspectives i que podeu argumentar eficaçment contra elles.
-
Conclusió (aproximadament 150-200 paraules)
- Recapituleu breument els vostres arguments principals.
- Reafirmeu la vostra tesi, basant-vos en els arguments que heu presentat.
- Conclou amb una reflexió sobre la importància d'aquesta discussió i les possibles implicacions futures.
-
Referències
- Assegureu-vos d'incloure una llista de totes les fonts que heu utilitzat en el vostre assaig. Seguiu el format d'estil de citació que s'indica en les instruccions de l'activitat (per exemple, APA, MLA, etc.).
Recorda que aquest guió és només una guia. L'estructura del vostre assaig pot variar lleugerament depenent del vostre enfocament particular i de les instruccions de l'activitat.
Esquema del guió
Rúbrica
| No Adequat | Adequat | Molt Adequat | |
|---|---|---|---|
| Comprensió del tema | L'assaig mostra una comprensió limitada de les teràpies gèniques i cel·lulars i/o de la malaltia específica. (1) | L'assaig mostra una comprensió adequada dels temes, però podria haver-hi més detall o profunditat. (2) | L'assaig demostra una comprensió profunda i detallada tant de les teràpies gèniques i cel·lulars com de la malaltia específica. (3) |
| Argumentació i justificació | Els arguments estan poc desenvolupats o no estan ben justificats amb evidència. (1) | La majoria dels arguments estan ben desenvolupats i justificats amb evidència, però podria haver-hi més coherència o profunditat. (2) | Tots els arguments estan ben desenvolupats, són coherents i estan ben justificats amb evidència. (3) |
| Anàlisi crítica | L'assaig mostra poca reflexió crítica sobre les implicacions ètiques de les teràpies gèniques i cel·lulars. (1) | L'assaig mostra una reflexió crítica adequada, però podria haver-hi més profunditat o originalitat. (2) | L'assaig mostra una reflexió crítica profunda, original i perspicua sobre les implicacions ètiques de les teràpies gèniques i cel·lulars. (3) |
| Organització i estructura | L'organització i/o l'estructura de l'assaig són confuses o difícils de seguir. (1) | L'assaig està generalment ben organitzat i estructurat, però podria haver-hi algunes àrees que necessiten clarificació. (2) | L'assaig està excel·lentment organitzat i estructurat de manera clara i lògica. (3) |
| Ús de fonts i citacions | Les fonts no estan adequadament citades o no es fa ús d'una varietat de fonts fiables. (1) | La majoria de les fonts estan adequadament citades i es fa un ús adequat de fonts fiables, però podria haver-hi més varietat o precisió. (2) | Totes les fonts estan adequadament citades i es fa un ús excel·lent d'una varietat de fonts fiables. (3) |
| Qualitat de l'escriptura | Hi ha errors freqüents en gramàtica, ortografia o puntuació que dificulten la comprensió. (1) | Hi ha alguns errors en gramàtica, ortografia o puntuació, però el significat general és clar. (2) | L'escriptura és lliure d'errors en gramàtica, ortografia i puntuació i està ben formulada. (3) |
- Activitat
- Nom
- Data
- Puntuació
- Notes
- Reinicia
- Imprimeix
- Aplica
- Finestra nova
Llicenciat sota la Llicència Creative Commons Reconeixement NoComercial CompartirIgual 4.0