Omet navegació

2. Investigació

Temporització: 2 hores

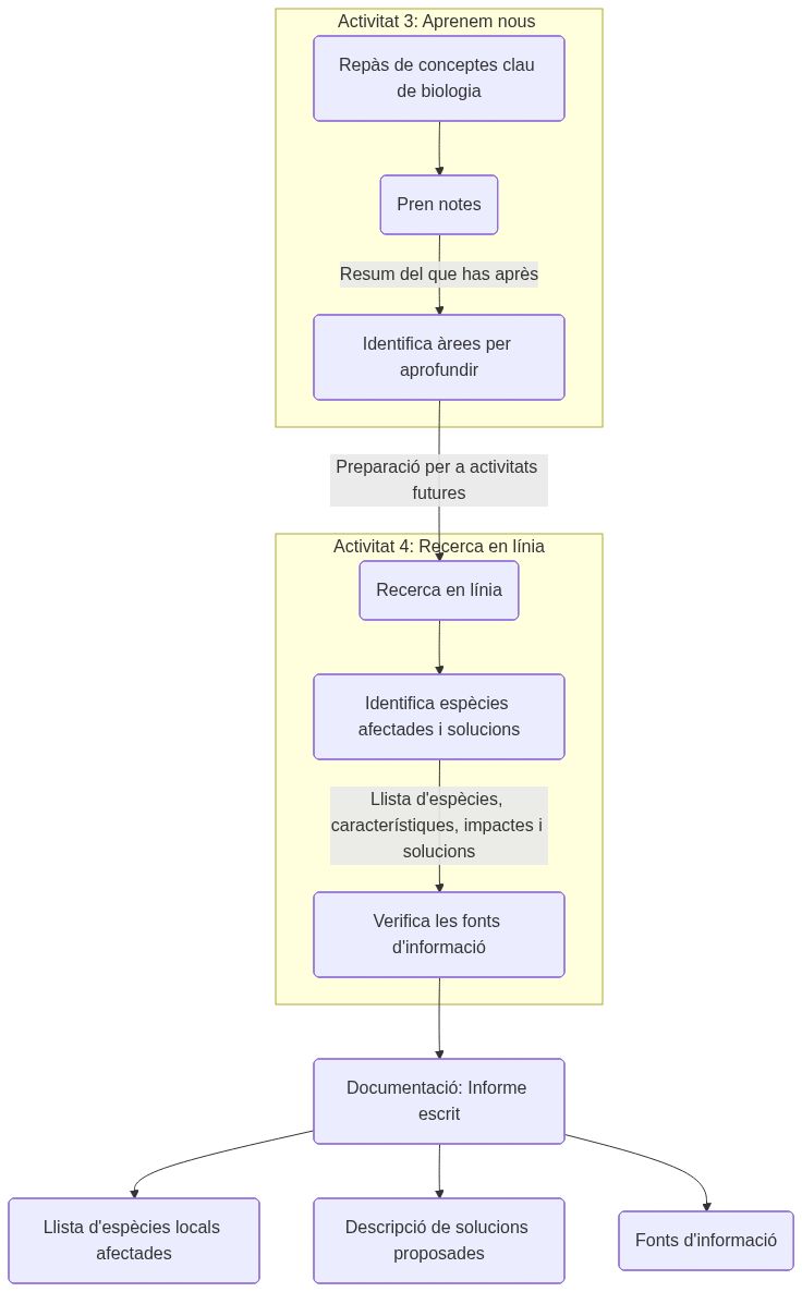
En la fase d'investigació, primer repasseu conceptes clau de biologia relacionats amb l'impacte del canvi climàtic en la biodiversitat (Activitat 3). Després, realitzeu una recerca en línia per aprofundir en el tema, identificant espècies locals afectades i possibles solucions (Activitat 4). El resultat és un informe escrit que recull les vostres troballes, incloent una llista d'espècies afectades, descripcions de com estan afectades i solucions proposades, així com les fonts de la vostra informació.

Activitat 3: Aprenem nous sabers (1 hora)

  • En aquesta sessió de treball teòric, es repassaran els conceptes clau de biologia relacionats amb l'impacte del canvi climàtic en la biodiversitat.
  • Presta atenció a les explicacions i pren notes de tots els conceptes importants. Si tens qüestions, no dubtis a preguntar per obtenir un aclariment.
  • Al final de la sessió, intenta resumir per a tu mateix el que has après i identificar qualsevol àrea en la qual necessitis més comprensió. Aquesta és una oportunitat per afegir al teu coneixement previ i preparar-te per a les activitats posteriors.

Activitat 4: Recerca en línia (1 hora)

Després de la sessió teòrica, realitzaràs una recerca en línia per aprofundir més en el tema de l'impacte del canvi climàtic en la biodiversitat local.

  • Intenta identificar les espècies locals que estan afectades pel canvi climàtic, així com les possibles solucions que s'han proposat per mitigar aquests efectes.
  • Per a aquesta recerca, pots utilitzar bases de dades científiques, articles de revistes de ciències, llocs web d'organitzacions de conservació de la natura, etc.
  • Fes una llista de les espècies afectades que has identificat, les seves característiques principals, de quina manera estan afectades pel canvi climàtic i quines solucions s'han suggerit.
  • Recorda que la qualitat de la recerca depèn de la precisió de la informació que obtinguis. Assegura't de verificar les fonts de la teva informació.

Documentació: Un informe escrit que reculli les teves troballes de la recerca en línia. Aquest informe hauria d'incloure:
1. Una llista de les espècies locals afectades pel canvi climàtic, incloent-hi una descripció breu de cada espècie i de com estan afectades.
2. Una descripció de les solucions proposades que has trobat durant la recerca per mitigar l'impacte del canvi climàtic en aquestes espècies.
3. Les fonts de la teva informació. Això és especialment important per a la validació de les teves dades i per assegurar-te que la informació és fiable.

Avaluació

Activitat 4: Recerca en línia
 InsuficientSuficientNotableExcel·lent
Identificació d'espèciesHa identificat poques espècies o no ha proporcionat descripcions adequades. (1)Ha identificat un nombre decent d'espècies amb descripcions adequades. (2)Ha identificat diverses espècies amb descripcions detallades. (3)Ha identificat un gran nombre d'espècies amb descripcions molt detallades. (4)
Impacte del canvi climàticHa proporcionat una comprensió bàsica o incorrecta dels impactes del canvi climàtic en les espècies identificades. (1)Ha proporcionat una comprensió acceptable dels impactes del canvi climàtic en les espècies identificades. (2)Ha proporcionat una comprensió clara i precisa dels impactes del canvi climàtic en les espècies identificades. (3)Ha proporcionat una comprensió detallada i complexa dels impactes del canvi climàtic en les espècies identificades. (4)
Solucions proposadesHa proporcionat poques o cap solució, o les solucions proporcionades no són adequades. (1)Ha proporcionat unes quantes solucions adequades. (2)Ha proporcionat diverses solucions adequades i ben raonades. (3)Ha proporcionat una gran varietat de solucions innovadores i ben raonades. (4)
Fonts d'informacióLes fonts d'informació són insuficients o no estan ben citades. (1)Les fonts d'informació són suficients i estan adequadament citades. (2)Les fonts d'informació són diverses, fiables i estan ben citades. (3)Les fonts d'informació són extenses, diverses, fiables i estan meticulosament citades. (4)
  • Activitat
  • Nom
  • Data
  • Puntuació
  • Notes
  • Reinicia
  • Imprimeix
  • Aplica
  • Finestra nova

Creat amb eXeLearning (Finestra nova)